CHINESE
ENGLISH
SERVICE
Home
About Us
News
Products
Cases
Production
Service
Contact Us
News
2020-08-15
Training Notice
2020-03-02
High speed rescue boat launching app…
2019-11-15
Remote survey Authorization Agreemen…
2018-05-26
2018,1st lifeboat/davit service trai…
2017-12-23
2017, 3rd LIFEBOAT&DAVIT SERVICE TRA…
About Us
Company Location
Company Profile
Development
Organization
Chairman
Culture
Honor
CSR
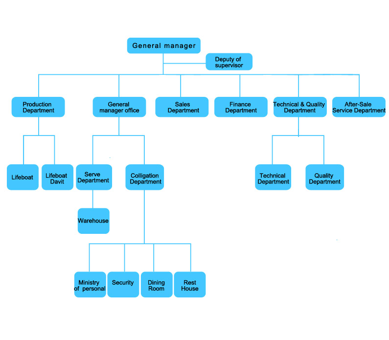
Organization
Current Location:
Home
>
About Us
milan米兰官网_米兰(中国)
|
星空平台
|
乐鱼网页版
|
MILAN米兰体育·(中国)官方网站
|
米兰体育平台官方网站
|
KAIYUN.COM·开云「中国」官方网站
|
华体会在线
|
开云在线开户·(中国)官方网站
|
安博体育官网
|